![]() |
नेपालको राष्ट्रिय गान् (National Anthem) सयौं थुँगा फूलका हामी, एउटै माला नेपाली सार्वभौम भई फैलिएका, मेची-महाकाली। प्रकृतिका कोटी-कोटी सम्पदाको आंचल वीरहरूका रगतले, स्वतन्त्र र अटल। ज्ञानभूमि, शान्तिभूमि तराई, पहाड, हिमाल अखण्ड यो प्यारो हाम्रो मातृभूमि नेपाल। बहुल जाति, भाषा, धर्म, संस्कृति छन् विशाल अग्रगामी राष्ट्र हाम्रो, जय जय नेपाल। |

Historical Timeline of Nepal
इसा पुर्व १६०० देखि विक्रम सम्बत २०७५ सम्मको, नेपालको सम्पूर्ण इतिहास यस भिडियोमा देखाइऐको छ |
ठोस स्रोतहरुको अभावका कारण पौराणिक नेपालकको इतिहास समावेश गरिएको छैन ॥
“Karuna” On the Buddhist Path Film Series: Tzu Chi USA 360
Nobel Laureate: The Nobel Prize in Physiology or Medicine 2012
The Nobel Prize in Physiology or Medicine 2012 was awarded jointly to Sir John B. Gurdon and Shinya Yamanaka “for the discovery that mature cells can be reprogrammed to become pluripotent.”
Sir John B. Gurdon (Left)

Shinya Yamanaka (Left)


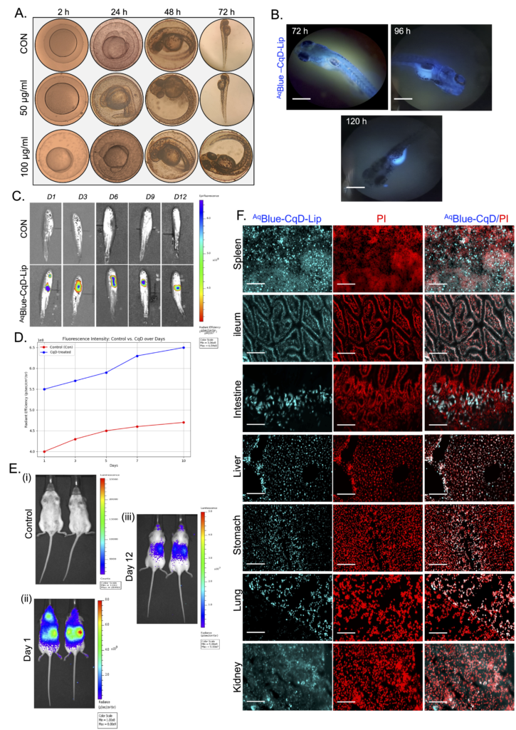
Biocompatible PEGylated Carbon Quantum Dots Synthesized From Citrus Peel: Evaluation of Cell-Tracer Activity and In Vivo Imaging Potential
Exploring Fecal Microbiota Transplantation: Potential Benefits, Associated Risks, and Challenges in Cancer Treatment
Infectious Triggers and Immune Dynamics in Guillain–Barré Syndrome: Revisiting Campylobacter jejuni and the Silent Role of Haemophilus influenzae
Liposome-Encapsulated Melatonin Mitigates Amoxicillin-Induced Neurotoxicity in a Zebrafish
Gut microbiota-mediated oncogenesis in hepatocellular carcinoma: a new avenue for therapeutic intervention
