Biocompatible PEGylated Carbon Quantum Dots Synthesized From Citrus Peel: Evaluation of Cell-Tracer Activity and In Vivo Imaging Potential
Dhasarathdev Srinivasan 1, Ranjith Balakrishnan 1, Rajasekaran Subbarayan 1,2*, Rupendra Shrestha 3*, Ankush Chauhan 2, Premkumar Balasekar 4
Publications: Journal of Nanotechnology. 2026;2026(1):5516948. doi: 10.1155/jnt/5516948
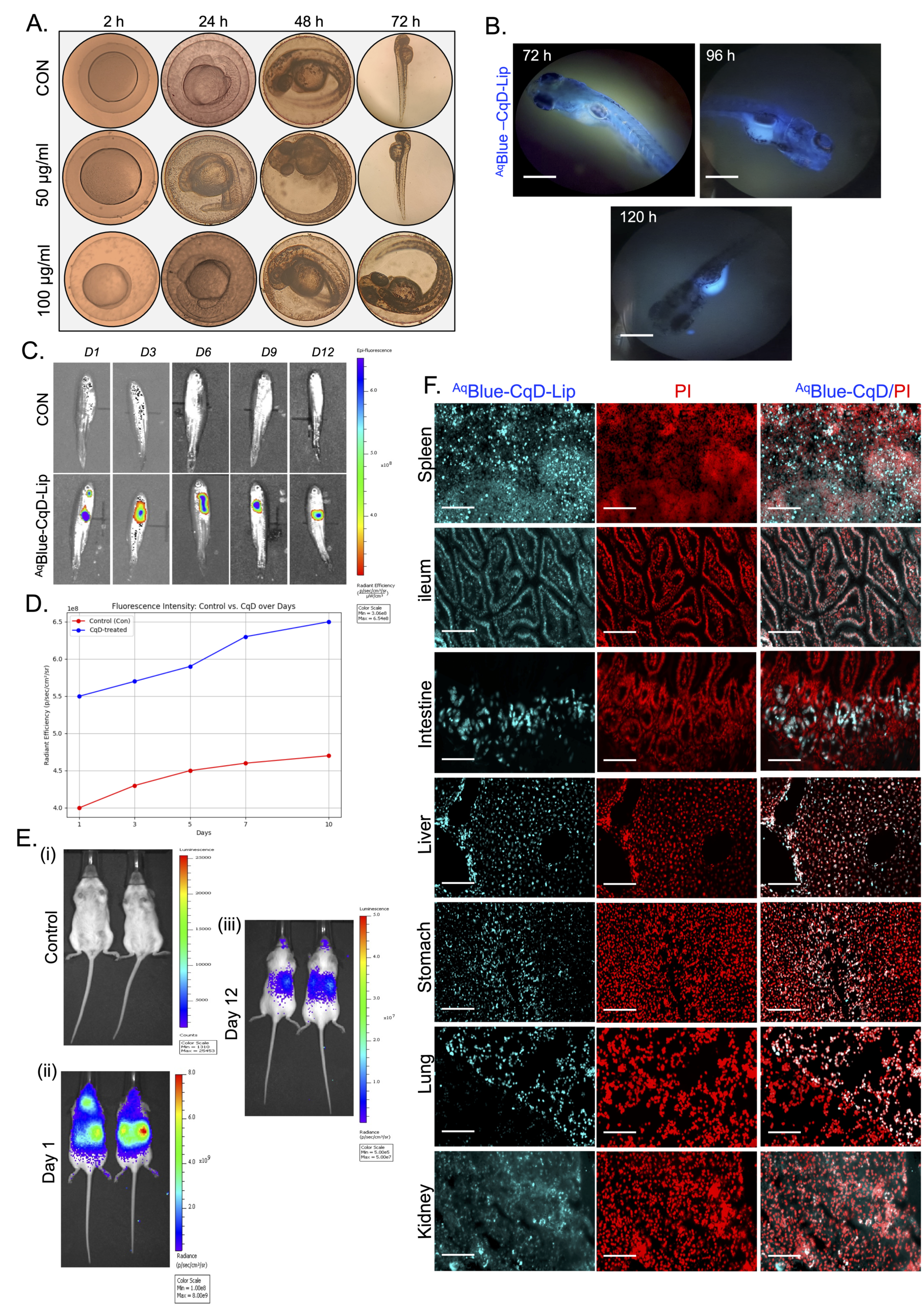
Abstract – Carbon quantum dots (CqDs) are a novel class of nanomaterials with excellent photoluminescence, biocompatibility, and sustainable synthesis potential. In this study, we explored the green synthesis of AqBlue-CqD from citrus peels using a microwave-assisted method, which incorporates citric acid and polyethylene glycol (PEG) to enhance solubility and overall biocompatibility. UV–vis spectroscopy confirmed the successful formation of CqDs, which exhibited a distinct absorption peak at 336 nm. Dynamic light scattering (DLS) and TEM analyses revealed a uniform spherical morphology with an average particle size of approximately 100–220 nm and zeta potential values of −18.1 mV, indicating adequate colloidal stability, while FTIR spectroscopy confirmed the presence of oxygenated functional groups that support surface passivation and aqueous dispersibility. AqBlue-CqD exhibited strong blue fluorescence under UV illumination, characterized by a high quantum yield and substantial photostability, as further validated by IVIS imaging. Spectrofluorometric evaluation revealed an emission onset at 360 nm, with a strong peak at 448 nm. Antimicrobial analyses confirmed effective antibacterial and antifungal activities against Escherichia coli and Candida tropicalis. To enhance their biomedical applicability, liposome-encapsulated AqBlue-CqD (AqBlue-CqD-Lip) formulations were developed, demonstrating improved stability, excellent biocompatibility, and negligible cytotoxicity in human mammary epithelial cells (HMECs). In vivo bioimaging studies using zebrafish and BALB/c mouse models revealed strong fluorescence distribution and enabled a comprehensive assessment of systemic distribution. Collectively, these findings demonstrate that citrus-derived AqBlue-CqD exhibits low toxicity, excellent photostability, and high biocompatibility, making it highly suitable for bioimaging and drug delivery applications. In summary, this study highlights a sustainable and economical approach for producing high-quality quantum dots from organic waste, offering a green alternative to conventional CqD nanomaterials in advanced biomedical and nanotechnology fields.
Cite: , , , , , Biocompatible PEGylated Carbon Quantum Dots Synthesized From Citrus Peel: Evaluation of Cell-Tracer Activity and In Vivo Imaging Potential. Journal of Nanotechnology. 2026; 2026(1):5516948.
